Las bridas No Estándar se utilizan en aquellos casos en que los requerimientos de presión, temperatura y/o tamaño excedan las capacidades de las bridas estándar. Tener en mente que sólo debemos optar por esta alternativa cómo último recurso, ya que el cálculo, diseño y fabricación de bridas especiales no hace más que encarecer nuestro equipo. […]
El análisis de fatiga es cada vez más demandado en recipientes sometidos a presión e intercambiadores de calor de carcasa y tubos. Las condiciones de operación que implican ciclos de presión y / o temperatura pueden dar lugar a un requisito de análisis de fatiga. Previo a realizar un análisis de la fatiga es necesario […]
Se puede definir la eficiencia de juntas como el grado de confiabilidad que se puede tener de ellas. Este coeficiente adopta valores menores que 1, y se puede decir que la eficiencia de junta es una forma de reducir el esfuerzo admisible del material. Por ello, la eficiencia depende del nivel de ensayos no destructivos y […]
A menudo, el material de un equipo que puede resistir los ataques corrosivos del ambiente en una aplicación particular, pero puede no tener la resistencia estructural adecuada. O, debido a su baja resistencia, puede requerir el uso de secciones con mucho espesor y antieconómicas. Una solución consiste en proporcionar una “capa” de material resistente a […]
La temperatura de diseño, junto a la presión de diseño, las características del fluido y otros requisitos técnico-económicos, es un parámetro crítico en el diseño y selección de materiales para equipos, instrumentos y tuberías de proceso. Los criterios de selección difieren ligeramente de unas prácticas ingenieriles a otras, pero consisten generalmente en asignarle a la […]
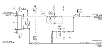
Todas las tuberías están representadas en los Diagramas de Tuberías e Instrumentación (DTIs ó P&IDs) por medio de líneas, con un codificación alfanumérica que permite identificarlas para su posterior diseño (ruteado, análisis de stress térmico, soportes, etc.) y compra. No existen normas que establezcan codificaciones universales, sino que dependen de cada proyecto. Aunque contienen básicamente […]


WhatsApp